根据教育部、省招生考试院及学校文件要求以及我校2020年复试录取工作会议精神,结合学院实际情况,特制定本细则。
一、招生计划
新葡官网2020年硕士研究生招生计划及预计接收调剂情况:

二、资格审查
学院在组织复试前,将根据招生简章规定的报考条件,以收集考生电子材料的方式,对考生进行资格审查;考生需提交资格审查材料(扫描件或照片电子版),并确保提交材料真实;如考生提供虚假材料,任何时候一经发现,将取消录取资格。
审核材料包括:考生初试准考证和有效身份证件,非应届本科生需提交学历证书、学位证书、《教育部学历证书电子注册备案表》或《中国高等教育学历认证报告》;应届本科生需提交学生证、《教育部学籍在线验证报告》,其毕业证书及学士学位证书将在入学时提交审查;同等学力考生按我校招生简章要求提供相关材料。
复试阶段未提交学历或学籍认证的考生,应在复试结束后的规定时间内提交,否则将视为资格审核不合格并失去拟录取资格。
报考“少数民族高层次骨干人才计划”的考生复试时应提交《2020年少数民族高层次骨干人才计划考生登记表》图片。
报考“退役大学生士兵”专项硕士研究生招生计划的考生还应提交本人《入伍批准书》和《退出现役证》原件图片。
考生初试准考证如丢失,可在中国研招网下载考生准考证(无需盖章)。
三、复试
(一)复试前准备工作
复试采取远程网络方式进行,软件平台为“钉钉”和“腾讯会议”。
1.学院将对复试全过程进行监管,并对复试过程全程录音录像。远程复试采取“双机位+双系统”模式,一个机位(钉钉)进行面试使用,另一个机位(腾讯会议)对考生面试环境进行监控。一个系统(钉钉)进行面试使用,另一个系统(腾讯会议)作为面试备用系统,当钉钉系统发生故障时,考生可在复试老师的指导下,使用腾讯会议系统完成复试。
2.考生应提前准备好必要的硬件设备并测试网络。在学院老师的指导下,提前调试演练软件,能够熟练使用;演练中遇到特殊困难的考生,可提前向学院说明情况。
3.学院在考生面试前将对面试环境进行审核。考生应在相对独立、安静的场所(家、宿舍或办公室)进行复试,严禁在公共场所或培训机构进行复试。
(二)复试内容
复试包括专业能力考核(100分)和综合素质考核(120分)两部分。专业能力考核包括外语听说能力测试和专业课测试;综合素质考核内容包括思想政治素质和道德品质考核,创新精神和创新能力考核,利用所学理论发现、分析和解决问题的能力考核等。
注:每个考生总计面试时长一般为30分钟左右,各部分的具体时间可由面试专家组根据面试情况适当调整。
(三)计分规则
面试全程由各专业复试专家组负责考核,面试成绩由每位复试专家独立给分,为所有面试专家给分平均值。
考生复试总成绩(220分)=专业能力考核成绩(100分)+综合素质考核成绩(120分),复试总成绩低于132分者,为复试成绩不合格。
(四)复试流程
复试流程由复试组通知考生,复试前,学院组织复试考生进行预演,调剂考生复试内容同一志愿,时间另行通知。
(五)一志愿考生复试安排

四、调剂
1.教育部调剂系统开通后,考生通过教育部调剂系统进行正式报名。
2.拟调剂考生要符合调入专业的报考条件;
3.全日制接收调剂专业的复试分数线均为一志愿考生的复试分数线;各非全日制接收调剂的专业,调剂复试分数线均按国家A类考生分数线执行,新葡官网接收的非全日制调剂考生,必须是在职定向就业人员。
4.调入专业与第一志愿报考专业相同或相近。
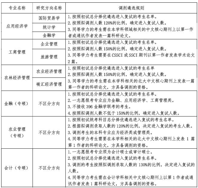
5.初试科目与调入专业初试科目相同或相近,其中统考科目原则上应相同;同时应满足学科(方向)规定的调剂遴选规则(见下表)。

五、录取
(一)录取规则
1.在学校研究生招生工作领导小组的统一指导下,按照教育部及黑龙江省招生考试院的有关规定,结合新葡官网招生计划、复试录取办法以及考生总成绩、思想政治表现、身心健康状况等择优确定拟录取名单。
2.考生录取时按照考生总成绩从高到低依次进行;若考生总成绩相同时,按初试总分从高到低排序;若初试总分再相同时,按初试统考科目总分从高到低排序。调剂考生可根据复试批次,分批次排名,分批次录取。
考生总成绩计算公式为:考生总成绩=初试成绩+复试成绩
3.对于同一一级学科下的学术型硕士研究生录取说明:同一一级学科的各研究方向,合并一起复试后,按考生总成绩从高到低录取。已被确定为拟录取的考生,按考生总成绩从高到低的顺序可重新选择研究方向。如考生所选择的研究方向招生人数已满,而考生不同意调换至其他研究方向的,可向招生学院提出放弃拟录取资格的申请;因调整方向导致考生放弃拟录取而产生的剩余招生计划,可由当次复试合格考生中按总成绩由高到低择优递补。
4.出现如下情况之一者不予录取。报考资格审查不合格;思想政治素质、道德品质及诚实守信情况考核结果不合格;未按规定时间参加复试者;复试成绩不合格者;同等学力加试科目的任一门成绩低于60分;未通过或未完成学历(学籍)审核的考生;考生体检不合格者。
(二)拟录取名单公示
学院将通过本单位官网对拟录取名单进行公示。公示信息时间不少于10个工作日,公示期间名单不予修改。名单如有变动,将对变动部分做出说明,并对变动内容另行公示10个工作日。公示内容包括考生姓名、考生编号、初试成绩、复试成绩、总成绩等信息,专项计划在备注中注明。
六、其他
如本细则与国家或3003新葡平台登录入口复试及录取办法有不符之处,一律按照国家或3003新葡平台登录入口相关文件执行。本细则由3003新葡平台登录入口负责解释,其它未尽事宜参照《2020年全国硕士研究生招生工作管理规定》等国家相关规定执行。
3003新葡平台登录入口
2020年5月10日